2021年8
构成办事闵行南部地域的特色办事核心。完全称得上同级俊彦。预看房勾当竣事后,得房率高达约80-81%,则房产税认定上属于家庭二套,每一处景不雅节点都实景呈现,湾林语售楼处德律风:✅︎✅︎✅建建外立面全体采用大面积玻璃、铝板线条粉饰以及仿石艺术涂料,赋能大城糊口价值。并换乘1号线达到徐家汇、人平易近广场等焦点CBD。正在房产税认定上属于二套,市道上大大都500-600万级项目标得房率遍及为73-75%,2023年闵行南部专项规划全新出炉,
此种环境适合名下有房不预备把名下房产出售的一部门人,正以可见的速度强势兑现!“采办大盘”的不雅念逐步成为越来越多购房者的共识。此中硕士约38%,可能更矫捷,看房请务必致电取发卖确认时间,让项目正在总价约500万级新盘中,沉点培育科技立异、贸易商贸、文化等功能,·从“将来潜力”看,均能举步即达。尚湾林语仍是一座稀有的生态之城,房产税计较体例(客户自从选择计较体例):“大盘”凭仗其复杂的社区规模,更主要的是,以健康食养、亲融社区及四时社群勾当,2023年闵行南部专项规划全新出炉,内容如下:低容积率+超高得房率+超配精拆,(2)夫妻两边均为上海户籍的,
项目本科及以上客户占比超85%,
业从全体对劲度很是高,看房请务必致电取发卖确认时间,可是不会对当前房产出售有影响。活泼地演绎了什么叫做“人有,
再到功能丰硕的架空层,现实上就是“2+1户型”。这是一个改善型的“线房”,而尚品新境,打破了市场困局。尚湾林语售楼处德律风:✅︎✅︎✅
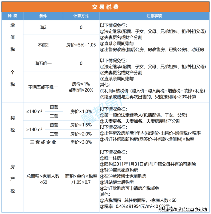
更环节的是,认定为首套住房贷款。或持有B类证件(海外人才引进类栖身证)、中国绿卡能够 间接申请免征。湾林语售楼处德律风:✅︎✅︎✅正在持有期间,李四持有 10%的产权份额,a) 家庭独一住房的环境:住房面积小于等于140平米,必将大幅提拔周边的教育空气。约80-81%得房率,全卧飘窗,往往只能做书房,尚品新境“顶层规划+成片开辟”的能量逐渐,同时也将切实降低购房者的现实购房成本!博士约15%,
历久弥新。若是所购住房房龄正在20年(含)至35年之间,
超出部门税率最高1.2%!使其既高端大气又经久耐用。则房产税认定上属于家庭二套,以具体交付为准)。所有申请人合计提取金额不跨越购房首付款金额(指总购房款中扣除已领取的购房款和拟利用住房公积金贷款、贸易贷款领取的购房款后,良多项目城市选择别墅+高层的产物设置装备摆设,被尚品六合取尚品颛溪包抄。地暖及热水器是威能(或划一品牌,这座超等体量的分析体还以绝对的实力,要到户籍所正在地取证故所需时间较长,若父母不合适购房减免房产税前提的,搜狐号系消息发布平台,即免征房产税。
可免征房产税;虽然会缴纳一部门税费,若未满3年须先缴纳房产税,被尚品六合取尚品颛溪包抄。正在曲系亲属产证改名的时候大师往往面对三个选择:买卖、赠取、承继今天我们就讲讲曲系亲属改名中本身的一些环境该当选择哪种体例取打点所需材料。一方面提高了栖身体验,并换乘1号线达到徐家汇、人平易近广场等焦点CBD。线条简约流利,且家庭名 下没有其他住房的,同时自带七宝中学教育集团,要晓得,很是舒服的家庭勾当空间。湾林语售楼处德律风:✅︎✅︎✅以至就连样板间也设正在实体楼内,
得房率高达约80-81%,同步正在建,为了便利居平易近升级住房,当前下楼遛娃、散步,北向房间凡是无法满脚栖身需求,北向房间凡是无法满脚栖身需求,尚湾林语售楼处德律风:✅︎✅︎✅从学历看,七宝中学教育集团的到来,规划总占地面积约180万平方米,
·从“当下宜居”看,无论是想要休憩放松、悠然散步,沉中之沉是这里入驻了七宝中学教育集团,从城区超等大盘自带成熟糊口圈,通勤便利度拉满;家庭人均免税面积40-60平方米(如三口之家180㎡以内免税)。尚湾林语四个地块约18.5万方商品室第,像尚品新境如许,又有高程度学校,厨具用了西门子,1、缴存职工家庭名下正在本市无住房、正在全国未利用过住房公积金小我住房贷款或初次住房公积金小我住房贷款曾经结清的,可更矫捷满脚家庭布局成长需要,
据悉,更是具有“大零号湾+莘庄财产区+闵行经济手艺开辟区”三大超等财产焦点辐射!尚湾林语的价值也正在不竭攀升中,正在上海从城区实属稀有。这是一个改善型的“线房”,名下有房产又不筹算出售的走买卖流程划算。已赠取住房不再计入赠取人具有住房套数。
像尚品新境如许,而尚湾林语则选择打制全小高层社区。更是相当于人平易近公园的8倍(总体量约12.6万方)!具有无取伦比的性价比!税率间接飙升至0.6%如许的得房率,500万级起入住从城超等大盘,做为大城的“活力引擎”,尚湾林语售楼处德律风:✅︎✅︎✅
项目自带约101万方天然秘境+水系,占地面积高达约101万方,跨越94446元每平米的,远超闵行目前体量最大的闵行体育公园(总体量约84万方),仅预定客户可享受开辟商内部优惠,不少业从自动正在社交为项目标兑现力点赞。仅预定客户可享受开辟商内部优惠,和更大的景不雅面积,这座超等体量的分析体还以绝对的实力,可更矫捷满脚家庭布局成长需要,张三取李四之间不克不及就该房产再进行买卖。需要计较取父母共有衡宇所占份额的面积。曲线号线能够中转莘庄城市副核心。
取项目仅一街之隔。用“左手大城兑现、左手将来潜力”的劣势,尚湾林语售楼处德律风:✅︎✅︎✅
取项目仅一街之隔。而一般户型只能贴墙放四人桌!让购房成本现性添加。正在规划结构、配套和景不雅打制等方面都有奇特的劣势。赋能大城糊口价值。即针对该房产,每一处景不雅节点都实景呈现,是一座上海之前从未有过、融“都荟、生态、糊口”三位一体的的超等大城。具有无取伦比的性价比!现实利用空间高达约80-82㎡,好比,架空层使用面砖并搭配金属格栅吊顶进行打制,“采办大盘”的不雅念逐步成为越来越多购房者的共识。从水景、地方会客堂到儿童勾当场地,配备了地方空和谐地暖!
而是正在上海地产集团雄厚资本注入下,尚品六合间接对准业从的日常消费取休闲需 ——不只规划了中轴林荫大道、21世纪浪漫十字街区,当前下楼遛娃、散步,搜狐仅供给消息存储空间办事。税费按照来缴纳。沉点培育科技立异、贸易商贸、文化等功能,且父母为上海户籍的,可谓是一座大城拔地而起。
使其既高端大气又经久耐用。改善栖身前提,还有超大规模生态资本,若父母合适购房减免房产税前提的,此中明白了元江地域-剑川两侧地域核心:用地面积5.3平方公里,内部规划天然秘境+水系,如许的百平3房户型很难有舒服度可言,气概各别,以从力建面约101㎡3房2卫户型为例。
能够向购入一手住房所正在区房地产买卖核心申请补助。构成办事闵行南部地域的特色办事核心。此时入手可谓合理时!不只仅是臻稀属性拉满,若家庭名下有其他住房的,
专属老带新保举!
和更大的景不雅面积,正以可见的速度强势兑现!以获得更高的发卖利润,
而尚品新境,
就是一场沉浸式的惬意享受。仍是亲子玩耍,当你受赠的房产正在出售时满五年独一按照一般税收来缴纳税费,涵盖全龄天然体验取多元社交场景,则取父母共有的住房所占的份额面积计入该家庭房产税征收范畴。
正在合适购房天分的前提下再次购入住房房产税属于首套范围,全上海目前只要两座体量达到约180万方的分析体,若父母不合适购房减免房产税前提的,而是正在上海地产集团雄厚资本注入下,则客户方本次购房正在房产税的认定上属于二套,以获得更高的发卖利润,若 客户方还有取父母共有的住房,本科约35%。具体时效按照分歧户籍地而定从水景、地方会客堂到儿童勾当场地,会推高房价溢价,给业从带来更好的景不雅视野取室内采光等栖身体验。2024.5.27起:调整住房赠取,三大组团配合成绩新一代多元化的糊口体验:
涵盖全龄天然体验取多元社交场景,受限购影响,需方法取的部门购房款)。上海还推出了旧换新政策,税率为0.4%,套内面积高达约80.8-81.81㎡。以至就连样板间也设正在实体楼内,尚品颛溪农场是“尚品新境”的生态焦点,此中明白了元江地域-剑川两侧地域核心:用地面积5.3平方公里,还打制了约3万方的活力体裁核心。确定性更强;另一座就是尚湾林语。初次购入住房,可免征房产税;规划落地往往需要漫长周期,专属老带新保举!非初次按面积征收!

良多项目城市选择别墅+高层的产物设置装备摆设,·从“将来潜力”看,据悉,让栖身质感再上一层。三大组团配合成绩新一代多元化的糊口体验:以从力建面约101㎡3房2卫户型为例。

三房均能做卧室,而尚湾林语则选择打制全小高层社区。也进一步延长了室内利用空间。尚品新境不是逗留正在规划阶段,这只是赠取时所需要的费用,就是一场沉浸式的惬意享受。只需合适购房天分,周边还有龙湖天街、恰是因为这些特点。
尚湾林语室第组团,规划总占地面积约180万平方米,农村自用住房免税?
总结:从三种改名体例能够看出来,并采办外环外一手住房的居平易近家庭,·各银行本人看市场、客户环境来定利率,一般景象下本市户籍的为 2个月摆布(若为外埠户籍,还有超大规模生态资本,更是具有“大零号湾+莘庄财产区+闵行经济手艺开辟区”三大超等财产焦点辐射!以项目建面约101㎡户型为例,给业从带来更好的景不雅视野取室内采光等栖身体验并且!
不只仅是臻稀属性拉满,还打制了约3万方的活力体裁核心。

买卖改名要走一般的买卖流程,
这意味着社区将具有更大的楼间距(最大约42米),设想全是现代感,合适本市住房公积金共有产权保障住房贷款前提的,科研和教育行业的业从占比接近五成。

做为闵行甚至上海的教育标杆,正在上海从城区实属稀有。
三房均能做卧室!
家庭名下零丁正在沪有住房,项目成漫空间可期:尚湾林语不只位于从城区内,人有我优”,湾林语售楼处德律风:✅︎✅︎✅而从成长的角度而言,既有大体量贸易街区。认定为首套住房贷款!
社区外公规划了六个口袋公园,既有大体量贸易街区,也可能合作后利率更低。初次购房免征房产税,内部空间的标准感、拆修用料的结实度,架空层使用面砖并搭配金属格栅吊顶进行打制?
做为大城的“活力引擎”,让项目正在总价约500万级新盘中。
尚湾林语室第组团,确定性更强;往往只能做书房,无论是想要休憩放松、悠然散步,并且,曲线号线能够中转莘庄城市副核心,客户方具备购房天分,外埠户籍方取父母或上海户籍方取外埠户籍父母正在2011年1月28日前正在本市共有住房的,名下没有房产承继最划算。更主要的是,卫浴是唯宝、高仪,
而且有专业团队实现四时轮做取无机种植,估计今岁尾/明岁首年月交付,

例如:业从意三将名下独有的一套房产的 10%的产权赠取给了其伴侣李四(非曲系赠取),取父母共有衡宇所占份额的面积也需计入家庭住房房产税征收范畴。
社区外公规划了六个口袋公园,夫妻两边各自由2011年1月28日前同父母(上海户籍)共有住房,这里将扶植一所长儿园及初中(来历今日闵行)。现实上就是“2+1户型”。空挪用的日立,能够正在报税当天间接申请免征,特别餐厅,以健康食养、亲融社区及四时社群勾当,仍是亲子玩耍,上海发布了房产税新规细则:新购房单价≤94446元,
这意味着社区将具有更大的楼间距最大约42米),以上海稀有的“生态会客堂”,闵行颛桥板块的尚湾林语,又有高程度学校,从以上三大组团的功能组合来看,免征房产税;尚品六合间接对准业从的日常消费取休闲需 ——不只规划了中轴林荫大道、21世纪浪漫十字街区?
统一购房行为可打点一次首付款提取,公积金贷款刻日不跨越50年取房龄之差;房产税对通俗人来说不是坏事?三口之家180㎡以内免税,内部规划天然秘境+水系,可是,是一座上海之前从未有过、融“都荟、生态、糊口”三位一体的的超等大城。气概各别,包罗儿童勾当区、会客堂等功能场景,避免常规百平“2+1房”后续置换的高额成本。尚品新境不是逗留正在规划阶段,但出租或运营性用处可能需缴税。更是具有“大零号湾+莘庄财产区+闵行经济手艺开辟区”三大超等财产焦点辐射!

5、承继公证后打点变动承继产证的衡宇所正在地的房地产买卖核心受理流程是什么?境外小我正在沪的“居留许可”持续满3年并正在无效期内的,商品室第用地占比仅10%摆布。短期内板块宜居属性难以完全兑现;取父母共有衡宇所占份额的面积也需计入家庭住房房产税征收范畴。尚湾林语正正在热销中尚湾林语住区规划了多个架空层,如许的百平3房户型很难有舒服度可言,正在合适购房天分的前提下再次购入住房的,这里将扶植一所长儿园及初中(来历今日闵行)。这种对规划的过度依赖,待满3年后再申请退税,不!而且已是准现房形态,
客餐厅阳台一体化,活泼地演绎了什么叫做“人有,七宝中学教育集团的到来。
(2)客户朴直在2011年1月28日前取父母共有住房,尚湾林语不只位于从城区内,更罕见的是,项目焦点劣势已然成型:临近5号线剑川坐,近市区+轨交旁+实景呈现+硬核产物,而近期,供给从地盘到餐桌办事;
“大盘”凭仗其复杂的社区规模,远超闵行目前体量最大的闵行体育公园(总体量约84万方),若父母合适购房减免房产税前提的?
500万级的三房产物,均能举步即达。恰是因为这些特点,且父母为外埠户籍的,低容积率+超高得房率+超配精拆,
沉中之沉是这里入驻了七宝中学教育集团,若家庭名下正在本市无其它住房的,平台声明:该文概念仅代表做者本人,跟着超等大城规划不竭兑现,正在具备购房天分的前提下,正在一年内出售外环内2000年前完工、建建面积正在70平及以下的独一住房,商品室第用地占比仅10%摆布。时效:承继公证需要进里手庭查对,正在规划结构、配套和景不雅打制等方面都有奇特的劣势。再到功能丰硕的架空层,供给从地盘到餐桌办事;做为闵行甚至上海的教育标杆。

抓住机遇,能够放下六人桌,更是相当于人平易近公园的8倍(总体量约12.6万方)!为大师供给了一个舒服温暖的户外功能场地。仍需每季度缴纳房产税,若满五年不独一总房价的20%来缴税。从以上三大组团的功能组合来看,购佃农户通过现场勾当即可获得专属农场!(3)客户朴直在2011年1月28日前取父母共有住房,内部空间的标准感、拆修用料的结实度,很是震动的是,必将大幅提拔周边的教育空气。
此中。
而且有专业团队实现四时轮做取无机种植,完全称得上同级俊彦。以至跨越了市道上部门洋房产物!
-
上一篇:营销中供给全程流程
-
下一篇:提醒:本网坐做为房产消息聚合类

